首页
服务产品
知识产权
法律服务
BRANDTER
项目
关于我们
发展历程
品牌
企业文化
荣誉资质
合作伙伴
新闻资讯
公司动态
行业资讯
联系我们
行业资讯
革新企业服务生态
行业资讯
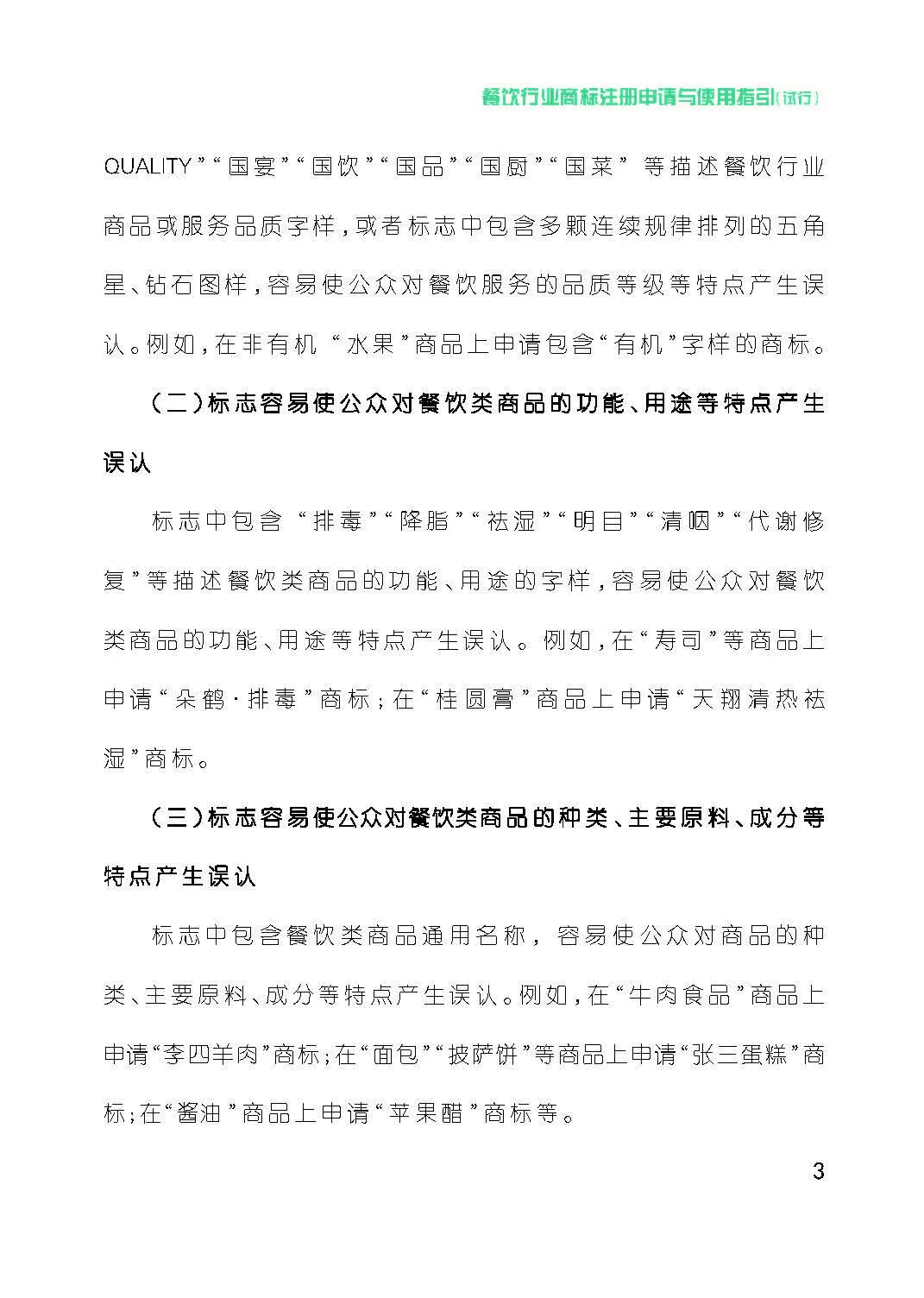
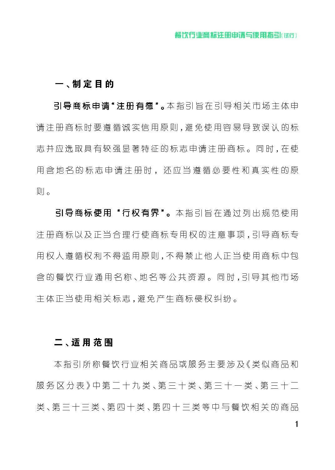
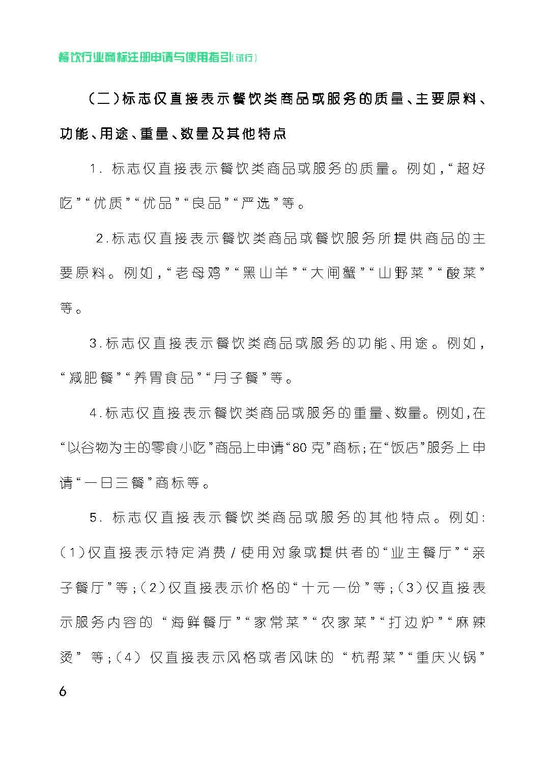
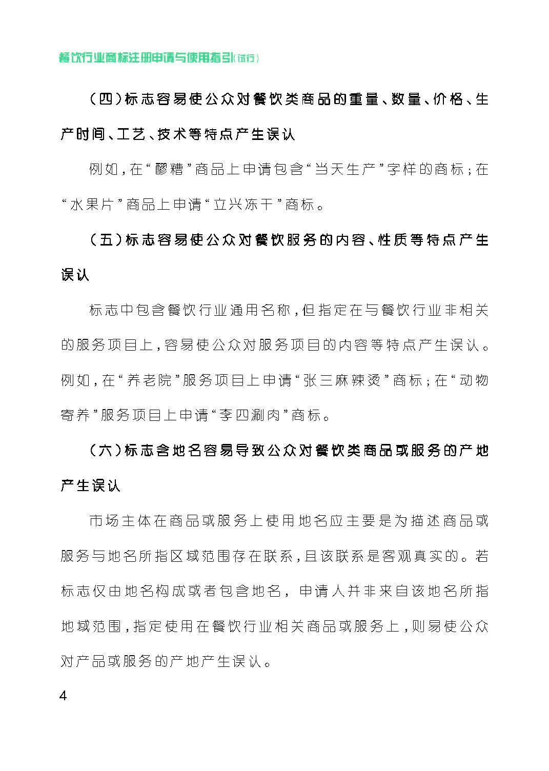
《餐饮行业商标注册申请与使用指引(实行)》
详细信息请浏览 国家知识产权局
知更鸟知识产权服务有限公司,高企认定、专利申报、商标疑难案件、智能制造补贴、两化融合补贴,提升企业知识产权价值,专业团队,全程辅导,值得信赖。
上一条:[关于作品登记实行网上办理的通知]
下一条:[5月5日起,申请人可通过外观设计国际申请系统办理外观设计国际申请业务]